1. 재귀함수의 기본적인 이해


void RecursionFunction(int icnt)
{
if (icnt < 0) return;
cout << "재귀 호출: " << icnt << endl;
RecursionFunction(icnt -1);
}
int main()
{
RecursionFunction(11);
return 0;
}

재귀함수의 디자인 사례
▶ 팩토리얼(factorial)


//코드
if(n==0) return 1;
else
return n* Factorial(n-1);

int FactorialFunc(int inum)
{
if (inum == 0)
{
return 1;
}
else
{
return inum * FactorialFunc(inum - 1);
}
}
int main()
{
cout << FactorialFunc(1) <<endl;
cout << FactorialFunc(3) << endl;
cout << FactorialFunc(4) << endl;
cout << FactorialFunc(5) << endl;
cout << FactorialFunc(6) << endl;
cout << FactorialFunc(7) << endl;
return 0;
}

2. 재귀의 활용
▶ 피보나치 수열


//코드
int Fibofunc(int inum)
{
if (inum==1)
return 0;
else if(inum ==2)
return 1;
else
return Fibofunc(inum - 1) + Fibofunc(inum - 2);
}

int Fibofunc(int inum)
{
if (inum == 1)
return 0;
else if (inum == 2)
return 1;
else
return Fibofunc(inum - 1) + Fibofunc(inum - 2);
}
int main()
{
for (int i = 1; i < 15; i++)
{
cout << Fibofunc(i) << ", ";
}
return 0;
}

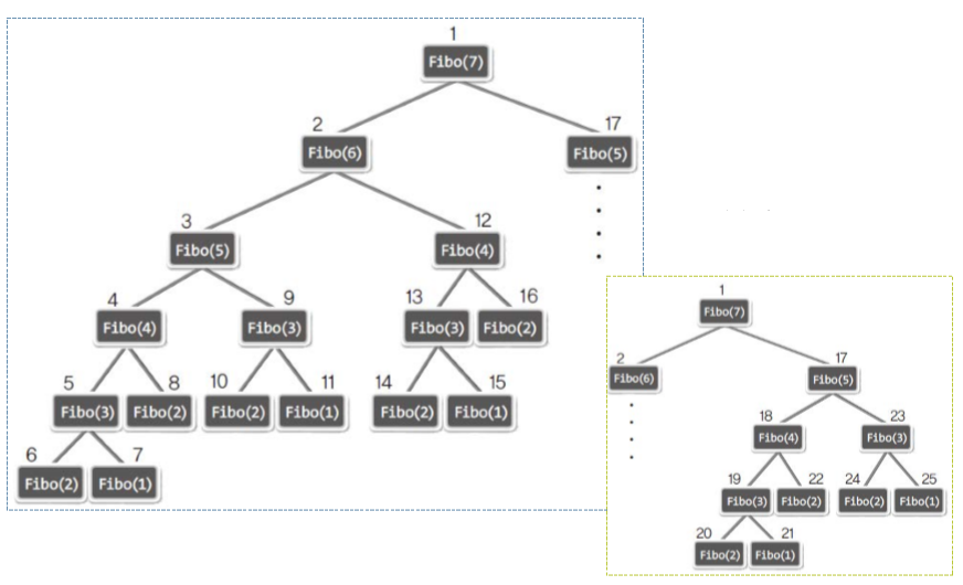
▶ 피보나치 수열 함수의 흐름

• 재귀 함수의 호출 순서를 정리하는 것은 큰 의미가 없음.
• 따라서 재귀함수 자체를 정확히 이해하고 사용하 는 것이 중요함
• 위 그림은 이진 트리 구조가 보임
• 이진 탐색으로도 사용 할수 있을거 같다.
이진 탐색 알고리즘의 재귀구현
1. 탐색종료 설정
2. 탐색 목표설정
3. 계속 탐색 설정



1장에서 했던 이진탐색 함수와 재귀기능이 합쳐 졌다.
int BSearct(int arr[], int len, int target)
{
int first = 0;
int last = len - 1;
int mid;
while (first <= last)
{
mid = (first + last) / 2;
if (target == arr[mid])
{
return mid;
}
else
{
if (target < arr[mid]) //
{
last = mid - 1;
}
else // target > arr[mid]
{
first = mid + 1;
}
}
}
return -1;
}
void RecursionFunction(int icnt)
{
if (icnt < 0) return;
cout << "재귀 호출: " << icnt << endl;
RecursionFunction(icnt -1);
}
▼
int BSearchRecur(int arr[], int first, int last, int target)
{
int mid;
if (first > last)
return -1;
mid = (first + last) / 2;
if (target == arr[mid])
{
return mid;
}
else
{
if (target < arr[mid])
{
return BSearchRecur(arr, first, mid - 1, target); //작으면 앞 탐색
}
else
{
return BSearchRecur(arr, mid+1, last, target); /크기 뒤 탐색
}
}
}
3. 하노이 타워
▶ 하노이 타워 문제의 이해

▶ 하노이 타워 해결의 예


▶ 반복되는 일련의 과정을 찾기 위한 힌트

▶ 하노이 타워의 반복패턴 연구


목적. n개 A->C
1. 작은 원반 n-1개 A->B
2. 큰 원반1개 A->C
3. 작은 원반 n-1개 B->C
▶ 하노이 타워 문제의 해결


'프로그래밍 > 자료구조' 카테고리의 다른 글
| 6. 스택(Stack) (0) | 2019.06.07 |
|---|---|
| 5. 원형 연결 리스트 3 (원형 + 양방향) (0) | 2019.06.06 |
| 4. 연결 리스트 2 (연결리스트 + 더미노드 + 정렬삽입) (0) | 2019.06.05 |
| 3. 연결리스트 1 (ADT + 배열기반 연결리스트) (0) | 2019.06.05 |
| 1. 자료구조와 알고리즘의 이해 (0) | 2019.06.04 |