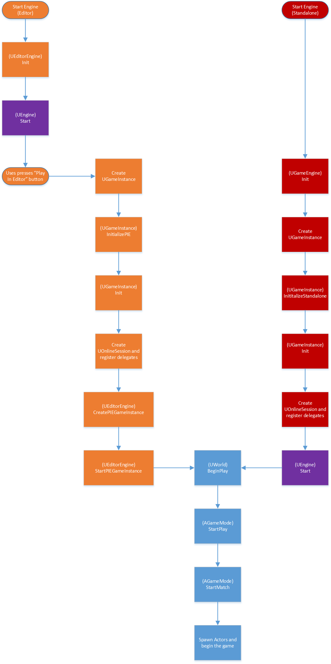
엔진 시작 및 게임 실행 프로세스에 대한 설명 문서입니다.
여기서 보여드리는 방법은 크게 두 가지, 에디터 방법과 독립형 방법입니다
일반적인 이벤트 순서는, 엔진을 초기화시키고, GameInstance를 생성 및 초기화한 뒤, 레벨을 로드하고, 마지막으로 플레이를 시작합니다.
하지만 독립형 모드와 에디터 모드 사이의 차이점이 있는데, 일부 함수가 호출되는 정확한 순서와, 어떤 함수가 호출되는지가 다릅니다. 아래 플로우 차트는 두 방법으로 병렬 실행했을 때 게임 시작 전 수렴할 때까지의 흐름을 보여줍니다.

독립형
독립형 모드는, 에디터 외부에서 플레이하는 게임 모드로, 시작시 엔진 초기화에 이어 바로 게임 플레이에 필요한 오브젝트가 생성 및 초기화됩니다.
GameInstance 와 같은 오브젝트는 (Engine 생성 및 초기화와 별개로) 엔진 시작 전 생성 및 초기화되며, 엔진의 시작 함수 호출 직후 시작 맵이 로드됩니다.
공식적으로 게임플레이가 시작되는 시점은, 레벨이 적합한 게임 모드와 게임 스테이트 에 이어 다른 액터 를 생성한 이후입니다.
에디터
에디터 모드는 에디터에서 플레이 와 에디터에서 시뮬레이트 에서 사용되며, 다른 흐름으로 실행됩니다.
엔진은 에디터 실행에 필요하므로 즉시 초기화 및 시작되나, GameInstance 와 같은 오브젝트의 생성 및 초기화는 사용자가 버튼을 눌러 PIE 또는 SIE 세션을 실행할 때까지 연기됩니다.
추가로 레벨의 액터 를 복제하여 에디터의 레벨에 영향을 끼치도록 하고, GameInstance 를 포함한 모든 오브젝트는 각 PIE 인스턴스마다 별도의 사본을 갖습니다. UWorld 클래스의 게임플레이 시작과 함께 에디터 방법과 독립형 방법의 재회가 이루어집니다.
'Unreal > Concept' 카테고리의 다른 글
| 프로퍼티 지정자 (0) | 2019.05.12 |
|---|---|
| 게임 프레임워크 (0) | 2019.05.12 |
| 각종 포인터 얻어오기 (0) | 2019.05.12 |
| UClass (0) | 2019.05.09 |
| TSubclassOf (0) | 2019.05.08 |